LUNR

User-Research

Prototyping

Sketching

Ideating

1 User Research

I researched how sleep affects college students as the target audience and, conducted user research.

2 Market Research

After finding various products in the market, I analyzed their price points.

Sketches

3 Ideation

Form Prototype

4 Basic Features

Lunr has features such as wireless charging, uses a widget system to adjust settings, and not only illuminate 10 min before alarms but, it can also be used as a regular desk lamp for optimal use.

5 App Feature

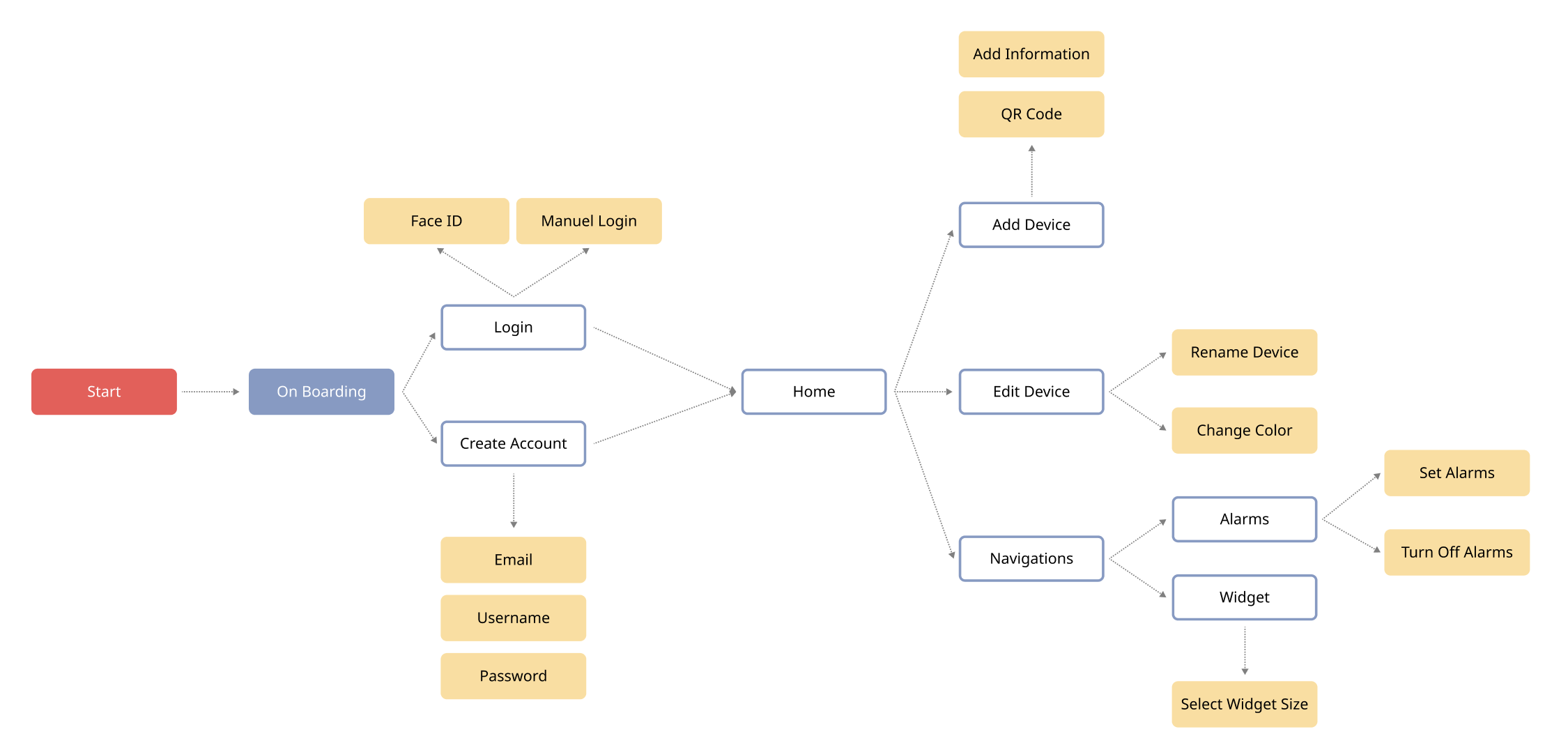
User Flow

To understand the user, I created a user flow to map out how the user’s would use the features.

Wire Framing

I then created wireframes to determine the general layout of my design.

6 Prototyping

Color Palette

7 App Brand Identity

The overall typeface I was striving for is to look modern to appeal to the target audience (college students).

Icons

This is the color scheme I have decided to go for. I wanted something muted to match the overall theme of sleep.

Type Face

For icons, I wanted to portray an easy iconography to have a universal language so it is easy for users to use.

8 App Final Design

Previous
Previous

DAS-01

Next
Next

Engine Bay-Systems Redesign